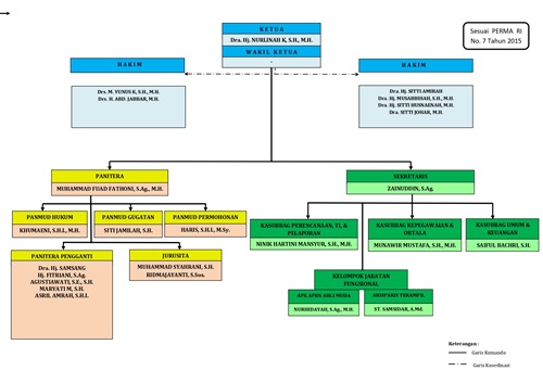
Struktur Organisasi
STRUKTUR ORGANISASI
PENGADILAN AGAMA WATAMPONE KELAS I A

atau

STRUKTUR ORGANISASI
PENGADILAN AGAMA WATAMPONE KELAS I A

atau
Pengadilan Agama Watampone Klas IA
Jl. Yos Sudarso, Tanete Riattang Timur
Telepon Kantor : 0481-21018
0812-1505-1207 SMS/Whatsapp
Email Delegasi : delegasi.pawatampone1a@gmail.com
Email Kantor : pawatampone1a@gmail.com